お茶セットがなくなります。

このお茶セットは常任委員会開催時に設置されています。議員だけでなく、職員も利用することができますが、職員が利用している場面を見たことがありません。また、私が所属する教育こども常任委員会ではしばらく議員も利用していません。ちなみに飲料の持込可です。
以前、常任委員会で夜遅くまで時間がかかった際、職員が超過勤務でポットや湯呑を洗っており、業務改善の観点からもなくすべきと提案したのが2017年。
当時はなくすことができませんでしたが、それから約6年。改めての提案。今回は全会派一致でなくすことができました。各会派の皆様ありがとうございました。
大きな変化
※大きいといえるかどうかはさておき、対比するために「大きい」という表現を使っています。
「西宮市議会議員の議員報酬等の支給等の制限に関する条例の一部を改正する条例」が制定されました。

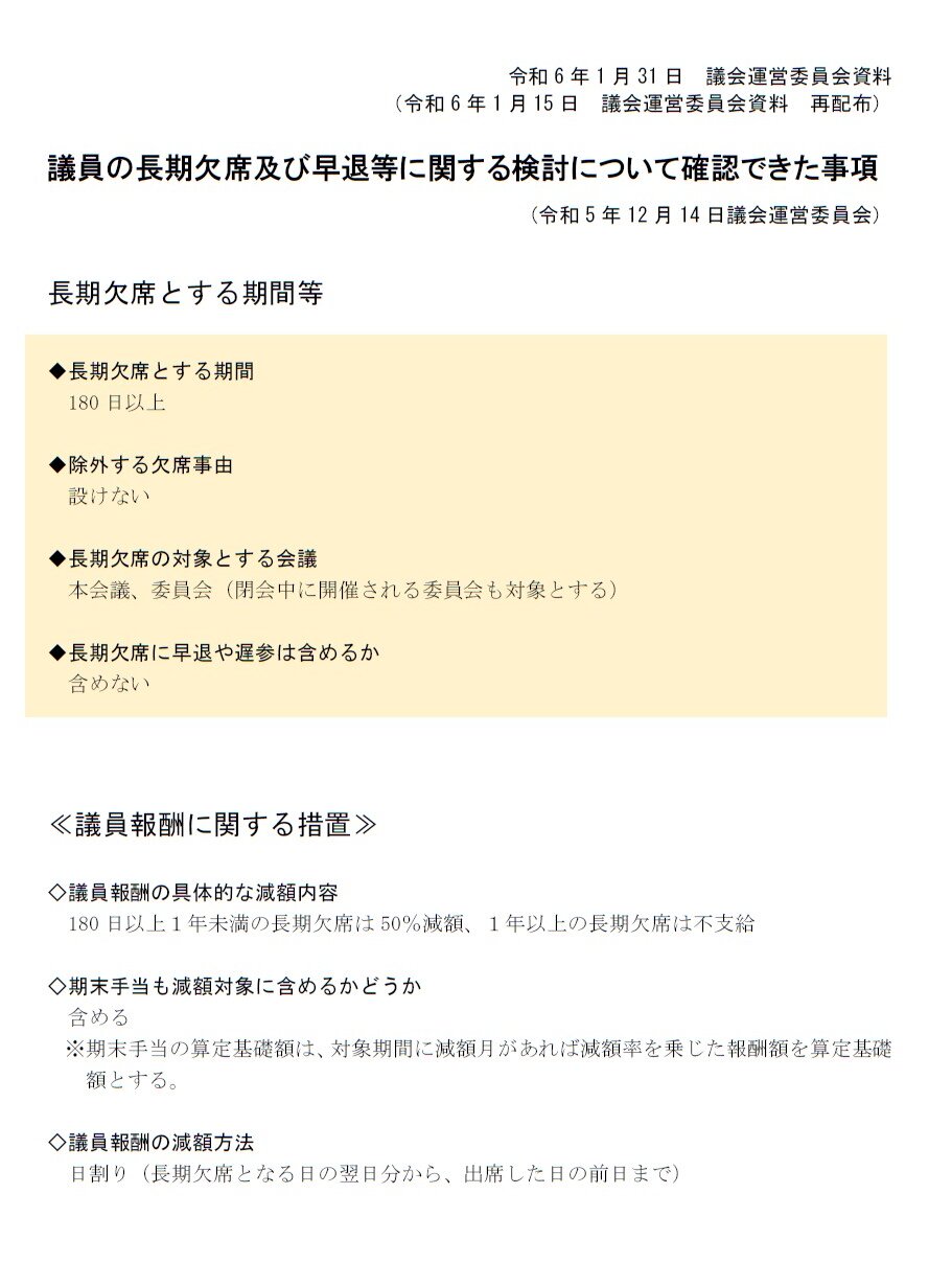
市議会議員の任期スタートは2023年5月1日。5月には臨時会、6月には定例会が開催されました。国会では参議院議員選挙に当選しながら、一度も出席しない議員が問題となっていました。西宮市議会においても問題ではないかという事例が発生しました。そういったこともあり、議会運営委員会において「議員の長期欠席及び早退等に関する検討について」の協議がはじまりました。
逮捕勾留された場合に支給を制限する条例はすでに制定されています。
この件も先述のお茶と同じく、かつて協議事項となりました。当時は意見の一致とならず、協議が終了し、何の対策も措置もとられることはありませんでした。議会に出席するという、議員として重要な職責を果たせない場合、一定の措置が必要ではないかという主張で、当時、会派を代表して私は協議の場に出席していました。
今回は議会運営委員会の委員長として一定の結論を得なければという思いのもと、最初は会派間で考え方に違いがありましたが、
事由に関わらず、
180日を超える長期欠席の場合、報酬等を50%減額
365日を超える長期欠席の場合、報酬等を100%減額=不支給
という内容でまとまることができました。
180日というのは職員の休暇制度や産前産後休暇の期間などを参考にして、各会派で意見がまとまった期間です。
公務災害、いわゆる労災のような場合でも支給されません。議員は雇用保険に加入していないので、疾病手当のようなものはありません。支給制限までの期間が長いと思う方がいるかもしれませんが、一概に民間と比較できないことはご理解ください。
この内容で条例制定というところまで進んでいました。しかし、議会運営委員会で意見がまとまった後、結成された会派=この協議のきっかけとなった議員が所属する会派が反対したため、会派・ぜんしんのたかの議員が代表提出者としての議員提出議案となり、私も提出者の1人として名を連ねました。
賛成多数で条例制定となります。
以下、日本維新の会 西宮市議団として本会議で述べた意見です。
===============
日本維新の会 西宮市議団は
議員提出議案第5号「西宮市議会議員の議員報酬等の支給等の制限に関する条例の一部を改正する条例制定の件」について賛成の立場から意見を述べます。
2015年から2016年にかけて約1年間、議会等にほぼ出席しない議員がいたことから、「議員の長期欠席及び早退等に関する検討会議」が設置されて、2016年から2017年にかけて議員の長期欠席に関する協議が行われました。当時は、長期欠席の定義は決まらず、また、長期欠席に対する措置についても全会派で意見は一致しませんでした。
その後、国会でも悪質な欠席事例が発生したこと、そして、今任期がはじまってから、西宮市議会においてもいとも簡単に欠席するという事例が発生しました。
その後、長期欠席とは別に、議会運営委員会では、「兼業している仕事を理由に休むことは、正当な理由のない欠席に該当」するということが確認されました。
また、「議員の長期欠席及び早退等に関する検討について」も再び協議されることとなりました。当初、会派間で意見の違いがありましたが、「議会への出席は議員としての最も重要な職責」「ずっと休んでいるのに報酬が発生する、こういうような状態であると、市民感情からしてもおかしなもの」といった意見をはじめ、様々な観点からの意見により協議が進みました。そして、「事由に関わらず、180 日超365日までの長期欠席に対しては議員報酬等を50%減額。365日を超える長期欠席に対しては議員報酬等を不支給とすること」が委員会で確認されました。
その後、委員会において条例案が示されるところまで進みました。しかし、委員会で意見がまとまった後に、結成された議員が所属する会派の反対により、委員会メンバーによる条例案の発議とはなりませんでした。
日本国憲法第93条では「地方公共団体には、法律の定めるところにより、その議事機関として議会を設置する。」とあります。議事機関の一員として、自分一人が出席していなくても定足数を満たすという考え方ではなく、自ら議会等に出席することで「議員としての重要な職責」を果たすべきです。
一方、報酬の原資は税金であるからこそ、その職責を果たせない。極端に言えば、4年間出席しなくても報酬が満額支給されることが税金の使い方として適切なのか。市民目線にどのように映るのか。
私たちは投票した人の代表ではなく、全市民を代表する市議会議員です。このことから、賛成という選択肢しかありません。
以上、賛成討論とします。