・西宮市幼児教育・保育のあり方
アクションプラン[part 2](案)について
・市立児童相談所の設置にかかる検討状況について
順序が逆ですが、児童相談所に関しては対応が迅速になるといったメリットが大きい一方、財政面、それ以上に人材の確保が難しいということで現時点では設置しないという報告でした。特に人材に関しては中核市が独自で児童相談所を設置できるようになってから、後発になればなるほど難しい実情です。それでも設置するかどうか。あとは市長の政治決断です。しかし、この結論で終わるんだったら、子ども達のために設置する!といった強い意志もなく、とりあえず検討しました感しかありません。
それでは本題の「西宮市幼児教育・保育のあり方」についてです。
私自身保育士として現場経験があることから思い入れがあるテーマなので、事前の綿密な調整や当日の質疑も30分。一般質問なみの時間を費やしました。関係する職員の皆様ありがとうございました!
前提として、
西宮市の子どもや幼児教育・保育現場などを取り巻く環境の変化や課題に適切に対応するためには、西宮市幼児教育・保育ビジョンに掲げる「子ども中心の幼児教育・保育」の推進、支援を必要とする子どもを誰一人取り残さない取組、そして限られた経営資源を有効活用し、中長期的に持続可能なものとしていくことが求められます。そこで、今後を見据えた幼児教育・保育施策を推進するため、以下3つの基本方針を定めた「西宮市幼児教育・保育のあり方」が令和5年(2023 年)3月に策定されました。
基本方針は次の3つです。
【1】 西宮市幼児教育・保育ビジョンの理念の実現に向けて、
公私の連携・協力を図りながら、本市の幼児教育・保育の質の向上を目指す。
【2】 本市の幼児教育・保育の質の向上に必要な役割を果たすため、
これまで蓄積してきたノウハウ等の資産を活用するとともに、
より効果的な運営ができるよう、規模縮小・体制見直しを軸とした公立園の再編を行う。
【3】 公立園の再編によって生み出された経営資源は、
今後必要となる子ども・教育施策へ優先的に活用する。
アクションプラン[part 1]では、市内を8つのブロックに分けて、浜脇ブロック内の市立浜脇幼稚園と保育所が再編されて令和7年度から市立認定こども園となる方針が示されていました。今回、残された課題であった同ブロック内にある公立幼稚園も4歳児の入園希望者が12月末時点で0人ということで閉園の方針が示されました。

このように公立幼稚園の入所希望者が減少していること、少ないところでは、4歳児:2人、5歳児:2人という園もあります。つまり、少子化の影響に加えて、地域の多くの家庭が公立幼稚園以外の施設利用を希望しており、ニーズが大幅に減少しています。
今回、鳴尾、上甲子園、広田ブロックの方針も示されました。当然のことですが、現在、幼稚園、保育所を利用している子どもは施設が認定こども園に再編されても、希望すれば継続し利用できます。
◇鳴尾ブロック


◇上甲子園ブロック


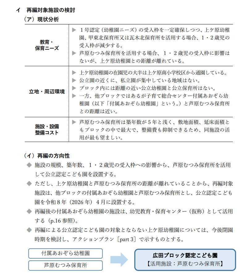
◇広田ブロック


残る甲東、大社、北部地域の山口、塩瀬ブロックは来年度に方針が示されます。
市立幼稚園と保育所の再編により設置される市立認定こども園。方針第2弾が示されました。part2
に続きます。次回は以上を踏まえて主な質疑のメモです。