小学校区別では
・春風小学校区→今後6年間で5学級、207名減少
・瓦林小学校区→今後6年間で2学級、147名減少
・高木小学校区→今後6年間で3学級、110名減少
・高木北小学校区→今後6年間で3学級、162名減少
・香櫨園小学校区→今後6年間で7学級、300名減少
・安井小学校区→今後6年間で2学級、127名減少
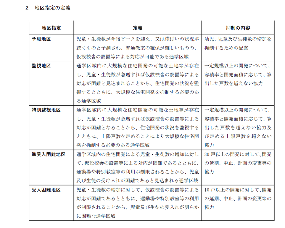
する見込みとなっており、次のように地区指定が見直されます。

例えば、春風小学校区では、これまで準受入困難地区として、30戸以上の開発が抑制されていました。一定抑制内容は残りますが、30戸という具体的抑制戸数はなくなります。

一方、準受入困難地区である深津小校区と夙川小学校区、受入困難地区である大社小学校区は今後2年に関しては減少見込みがないため、現在の地区指定が続きます。
2016年に新しい小学校が開校したことがありましたが、それから7年。少子化の訪れを感じます。だからこそ、シティプロモーションなど良いところだけを見せて、外からの定住者を増やそうとするのではなく、今住んでいる人の満足度を高めるための施策を充実させる。その結果として、外からの定住者が増えるという考え方に変えていくべきであると感じています。