渡辺けんじろう|西宮市議会議員|保育士経験を市政に|日本維新の会|(わたなべけんじろう)

学習塾講師など民間企業勤務や保育士を経て西宮市議会議員2期目です。

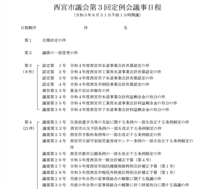
第3回定例会がはじまりました

市長のあいさつ→議席の変更→公営企業会計の決算審査に対する監査委員からの意見説明→議案上程及び提案理由説明という流れでした。



この定例会では、水道、工業用水道、下水道、病院の公営企業会計の各事業の決算関係が8件、補正予算丹波少年自然の家事務組合の解散に関する議案など23件が審査されます。後日、令和4年度の一般会計、特別会計の決算に関する議案も追加されます。

11
スクリーンショット 2023-08-31 113225

また、日本維新の会 西宮市議団から、ありめ議員、前島議員(6日)、前田議員、今泉議員(7日)が一般質問をします。


  公式サイト
 タイトル画像jpegcmykshou

  X
 logo-black60

  Instagram
 Instagram

  LINE公式アカウント
 LINE

■  お問い合わせ
73642034